欢迎访问艺术与设计学院网站!

学院动态

毕业就业丨福州一批事业单位、国企最新招聘公告

作者: 时间:2022-04-01 点击数:

找工作的看过来!

含编内!福州一批事业单位、国企招人啦!



招聘速览

1.晋安区教育系统公开招聘新任教师185名

2.连江县一环、二环部分学校公开选调教师26名

3.连江县招聘职专、中小学、幼儿园、特教教师共239人

4.福建工业学校招聘工作人员17名


01

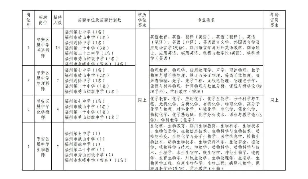
晋安区教育系统公开招聘185名新任教师          

招聘岗位

undefined

undefined

undefined

undefined

undefined


图片
图片
图片
图片

第1、2、3类招聘对象

图片

第4类招聘对象

招聘安排


网络报名时间:每人仅限报考1个岗位,应聘人员须在3月25日8:00至3月31日17:30通过福建省教育考试院网站(网址:www.eeafj.cn,数字服务大厅-教师招聘考试)报名。

第1、2、3类招聘对象从“新任教师”模块进入报考相应岗位。第4类招聘对象须按照参加编外合同教师招考时本人报名的学科岗位进行报名,可从晋安区“委托考试”模块进入报考相应岗位,也可在全省范围内报考相应岗位。


联系方式


政策咨询电话:0591-83994197


点击链接查看详情


http://www.fzja.gov.cn/xjwz/ztzl/jy/tzgg/202203/t20220324_4332595.htm


02

连江县一环、二环部分学校公开选调教师26名  

学校及岗位数

(点击图片可放大查看)



选调对象


连江县二、三环学校(幼儿园)在编在岗教师(含正式招聘的编外合同教师)。


笔试报名


(一)本次教师选调考试由本人通过福建省教育考试院网站进行报名(网址:www.eeafj.cn,数字服务大厅→教师招聘考试→注册),在“委托考试”模块报名,不要进入“新任教师招聘”模块,并在报名备注栏注明“小学**学科或幼儿园在职教师选调”,否则无法通过资格审核。报名时间为2022年3月25日8:00(系统开启)至3月31日17:30(系统关闭),逾期不再受理。

(二)笔试报名前应征得所在学校同意,并于3月28日之前向人事科提交《报名表》(附件1)方可报考。否则,报名不予通过。《报名表》由学校经办人汇总后上报人事科。


点击链接查看详情


http://www.fzlj.gov.cn/xjwz/ztzl/jyzt/zwgk/tzgg/202203/t20220322_4331022.htm


03

连江县招聘职专、中小学、幼儿园、特教教师共239人


学校及岗位数

(点击图片可放大查看)

undefined

undefined

undefined

undefined

招聘安排


(一)报名时间:2022年3月25日8:00(系统开启)至3月31日17:30(系统关闭)。

(二)应聘人员在福建省教育考试院官网(www.eeafj.cn)数字服务大厅“教师招聘考试”专栏注册报名。


联系方式


咨询电话:0591-26230015


点击链接查看详情


http://www.fzlj.gov.cn/xjwz/ztzl/jyzt/zwgk/tzgg/202203/t20220322_4331009.htm

04

福建工业学校招聘工作人员17名                      

招聘岗位及要求

(点击图片可放大查看)

undefined


报名


1.报名时间2022年3月28日-4月10日。

2.报名方式本次招聘采取网上报名的方式进行。

符合条件的报考者请于报名截止之日前通过事业单位公开招聘考试报名平台

(http://220.160.53.33:8903/),提交个人信息及一张近期正面免冠二寸证件照进行网上报名。


点击链接查看详情


http://rst.fujian.gov.cn/zw/ztzl/zxzt/sydwrczp/zpfa/202203/t20220324_5866456.htm



学校地址:福建省福州市长乐区首占新区育环路28号

邮编:350202 艺术学院联系电话:0591--28980971、28982330

版权所有 @ hbs04红宝石线路 - 红宝石官方登录网站入口 闽ICP备11014646号